公司猪遗传改良与养殖技术国家重点实验室黄路生院士团队在多时空多维度家猪启动子及增强子全基因组图谱构建的研究取得进展。研究团队利用H3K27ac ChIP-seq和RNA-seq等多组学技术系统地研究了来自不同发育胚层的多种组织(脑、肝、心脏、肌肉和小肠)、不同发育阶段(胚胎期75日龄和成年期150日龄)、不同品种(中国猪种巴马香和商业猪种大白)、不同性别(雌性和雄性)的101,290个活性增强子和启动子及其靶基因的功能及时空分布,揭示了这些调控序列在机体内发挥重要的生物学功能。鉴定到了110个在所有组织和发育阶段都稳定表达的安全港区域(safe harbours),为猪作为人类医学模型研究提供了有价值信息。发现 XIST基因启动子区域中的H3K27ac 和 DNA 甲基化可能与 X 染色体失活有关,丰富了人们对X染色体失活这一基础生物学过程背后基因表达调控的机制的了解。此外,团队在复杂性状相关基因以及突变位点的基因组区域中发现了相应的调控元件,为复杂性状的遗传解析提供了基础数据。相关研究成果以“Mapping and analysis of a spatiotemporal H3K27ac and gene expression spectrum in pigs”为题于2022年1月27日在Science China Life Sciences在线发表。黄路生院士、杨斌副研究员为文章的共同通讯作者,朱亚玲博士、周志敏博士、黄涛博士和张震博士为文章的共同第一作者。

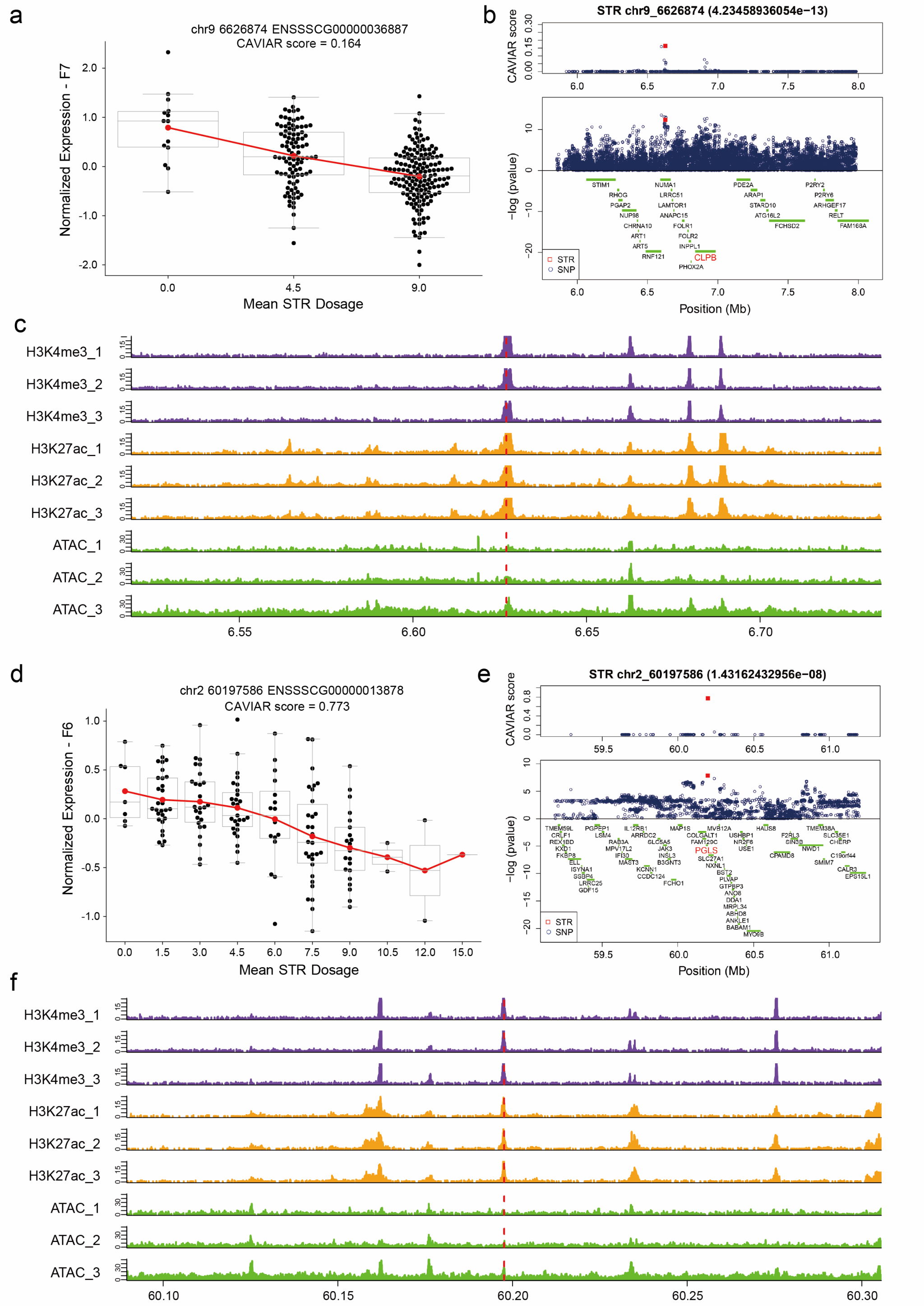
在另一项工作中,黄路生院士团队利用家猪嵌合家系群体F6(n=260)和F7(n=296)两个世代全基因组重测序数据和肝脏组织基因表达数据。在F6和F7群体中,分别鉴定了5,203和5,868个与基因表达显著相关的短片段串联重复(eSTR)。利用贝叶斯精细定位法,在F6和F7中分别确定了235和298个候选因果eSTR。并发现20个位于复杂经济性状关联SNP附近的候选因果eSTR与表观修饰序列重叠,并且其靶基因的功能与相关表型有联系。该研究证实基因组中的短片段串联重复序列能调控基因的表达,为家猪复杂性状的遗传改良提供了新型标记。相关研究成果以“Mapping short tandem repeats for liver gene expression traits helps prioritize potential causal variants for complex traits in pigs”为题于2022年1月17日在Journal of Animal Science and Biotechnology在线发表。黄路生院士、杨斌副研究员为文章的共同通讯作者,吴钟紫博士为第一作者。

转载自学校官网